Keys

Introduction

This document discusses the cryptographic keys that make up a security world.

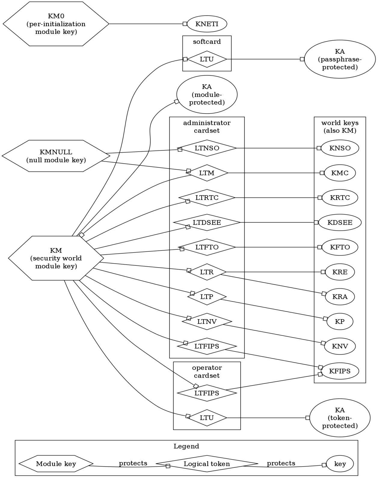
The diagram below summarizes the ways in which keys are protected. For more details see the following chapters.

keys