NFKM Functions

This chapter describes the functions and structures that are used in the C NFKM library. This library gives access to Security World key-management functions.

Debugging NFKM functions

Most of the NFKM functions that are described in this chapter can write data to a debug or error log. However, they do not usually do so except under circumstances outside of those encountered during normal operation (for example, if the module is not properly initialized). You can control the writing of data to a debug or error log with the NFKM_LOG environment variable.

Use the NFKM_getinfo call to get the current state before using any other call that relies on the data in the NFKM_SlotInfo structure being up-to-date.

Functions

Several operations, especially card set creation and loading, require multiple function calls. In this case there is usually a *_begin function which must be called first. There is a *_nextxxx function that can be called a number of times. Finally there is a *_done function. If, due to user input you decide not to complete the operation there is a *_abort function which clears up memory.

NFKM_changepp

Change the passphrase on a card.

M_Status NFKM_changepp(
                                    NFast_AppHandle app,
                                    NFastApp_Connection conn,
                                    const NFKM_SlotInfo *slot,
                                    unsigned flags,
                                    const M_Hash *oldpp,
                                    const M_Hash *newpp,
                                    NFKM_ShareFlag remove,
                                    NFKM_ShareFlag set,
                                    struct NFast_Call_Context *cctx
);
  • const NFKM_SlotInfo *slot is the slot in which the card is loaded

  • unsigned flags is a flags word, the following flag is defined:

    #define NFKM_changepp_flags_NoPINRecovery 1u
  • const M_Hash *oldpp is a pointer to the current passphrase hash

  • const M_Hash *newpp is a pointer to the new passphrase hash

  • NFKM_ShareFlag remove is a list of shares whose passphrases you want to remove, regardless of newpp

  • NFKM_ShareFlag set is a list of shares whose passphrases you want to set or change.

The remove and set flags must be disjoint. A default appropriate to the type of card in the slot is used if both remove and set are zero.

NFKM_checkconsistency

This function checks the general consistency of the Security World data:

M_Status NFKM_checkconsistency(
                                           NFast_AppHandle app,
                                           NFKM_DiagnosticContextHandle callctx,
                                           NFKM_diagnostic_callback *informational,
                                           NFKM_diagnostic_callback *warning,
                                           NFKM_diagnostic_callback *fatal,
                                           struct NFast_Call_Context *cctx
);

It returns Status_OK unless:

  • there was a fatal error, in which case it returns the return value from fatal(), which must be nonzero

  • any other diagnostic callback returned nonzero, in which case it returns that callback’s return value (because checking was aborted at that point).

NFKM_checkpp

Verifies that a passphrase is correct for a given card. Each share on the card which has a passphrase set is checked.

M_Status NFKM_checkpp(
                                  NFast_AppHandle app,
                                  NFastApp_Connection conn,
                                  const NFKM_SlotInfo *slot,
                                  const M_Hash *pp,
                                  struct NFast_Call_Context *cctx
);

NFKM_cmd_generaterandom

Utility function: calls the nCore GenerateRandom command. Requires an app handle and an existing connection.

M_Status NFKM_cmd_generaterandom(
                                             NFast_AppHandle app,
                                             NFastApp_Connection conn,
                                             M_Word wanted,
                                             unsigned char **block_r,
                                             struct NFast_Call_Context *cctx
);

Sets *block_r to point to newly allocated memory containing the random data.

NFKM_cmd_destroy

Utility function: calls the nCore Destroy command to destroy an nCore object. Requires an app handle and an existing connection.

M_Status NFKM_cmd_destroy(
                                      NFast_AppHandle app,
                                      NFastApp_Connection conn,
                                      M_ModuleID mn,
                                      M_KeyID idka,
                                      const char *what,
                                      struct NFast_Call_Context *cctx
);

The what argument should describe what sort of thing you are destroying, for the benefit of people reading log messages created when things go wrong.

NFKM_cmd_loadblob

Utility function: calls the nCore Loadblob command to load a blob. Requires an app handle and an existing connection.

M_Status NFKM_cmd_loadblob(
                                       NFast_AppHandle app,
                                       NFastApp_Connection conn,
                                       M_ModuleID mn,
                                       const M_ByteBlock *blob,
                                       M_KeyID idlt,
                                       M_KeyID *idk_r,
                                       const char *whatfor,
                                       struct NFast_Call_Context *cctx
);

Set idlt to zero if the blob is module-only.

The whatfor argument should describe what blob you are loading, for the benefit of people reading log messages created when things go wrong.

NFKM_cmd_getkeyplain

Utility function: calls the nCore Export command to obtain the plain text of a key object. Requires an app handle and an existing connection.

M_Status NFKM_cmd_getkeyplain(
                                          NFast_AppHandle app, NFastApp_Connection
                                          conn,
                                          M_ModuleID mn,
                                          M_KeyID idka,
                                          M_KeyData *keyvalue_r,
                                          const char *what,
                                          struct NFast_Call_Context *cctx
);

The what argument should describe what sort of key you are querying the plain text of, for the benefit of people reading log messages created when things go wrong.

When you’ve finished with the exported key data, call NFastApp_Free_KeyData on it.

NFKM_erasecard

This function erases an operator card in the given slot:

M_Status NFKM_erasecard(
                                    NFast_AppHandle app,
                                    NFastApp_Connection conn,
                                    const NFKM_SlotInfo *slot,
                                    NFKM_FIPS140AuthHandle fips140auth,
                                    struct NFast_Call_Context *cctx
);

NFKM_erasemodule

Erases a module. The module must be in (pre-)init mode. All NSO permissions are granted, and the security officer’s key is reset to its default.

M_Status NFKM_erasemodule(
                                      NFast_AppHandle app,
                                      NFastApp_Connection conn,
                                      const NFKM_ModuleInfo *m,
                                      struct NFast_Call_Context *cc
);
  • const NFKM_ModuleInfo *m is a pointer to the module to be erased.

NFKM_hashpp

This function hashes a passphrase for use as an Operator Card Set passphrase:

M_Status NFKM_hashpp(
                                 NFast_AppHandle app,
                                 NFastApp_Connection conn,
                                 const char *string,
                                 M_Hash *hash_r,
                                 struct NFast_Call_Context *cctx
);

NFKM_initworld_*

NFKM_initworld_abort

Destroys a Security World initialization context.

void NFKM_initworld_abort(
                                       NFKM_InitWorldHandle iwh
);
  • NFKM_InitWorldHandle iwh is the handle for Security World initialization returned by NFKM_initworld_begin.

NFKM_initworld_begin

Does the initial part of work for a Security World initialization. The following diagram illustrates the paths through the NFKM_initworld process:

devref1 6
M_Status NFKM_initworld_begin(
                                           NFast_AppHandle app,
                                           NFastApp_Connection conn,
                                           NFKM_InitWorldHandle *iwh,
                                           const NFKM_ModuleInfo *m,
                                           const NFKM_InitWorldParams *iwp,
                                           struct NFast_Call_Context *cc
);
  • NFKM_InitWorldHandle *iwh is a pointer to the address of handle to set

  • const NFKM_ModuleInfo *m is a pointer to the module to be initialized

  • const NFKM_InitWorldParams *iwp is a pointer to the parameters for new world

If this function fails, nothing will have been allocated and no further action need be taken; if it succeeds, the handle returned must be freed by calling NFKM_initworld_done or NFKM_initworld_abort.

It will help if you call NFKM_getinfo again after this function — otherwise you won’t be able to refer to the module’s slots since it was in PreInitialisation mode last time you looked.

NFKM_initworld_done

Finishes Security World initialization.

M_Status NFKM_initworld_done(
                                                NFKM_InitWorldHandle iwh
);
  • NFKM_InitWorldHandle iwh is the handle for Security World initialization returned by NFKM_initworld_begin.

If this function succeeds, the handle will have been freed; if it fails, you must still call NFKM_initworld_abort.

NFKM_initworld_gethash

Fetches the identifying hash for new administrator cards created by this job.

void NFKM_initworld_gethash(
                                                NFKM_InitWorldHandle iwh,
                                                M_Hash *hh
);
  • NFKM_InitWorldHandle iwh is the handle for Security World initialization returned by NFKM_initworld_begin.

  • M_Hash *hh is a pointer to a memory location to which you want the function to write the hash

NFKM_initworld_nextcard

Writes an administrator card.

M_Status NFKM_initworld_nextcard(
                                                  NFKM_InitWorldHandle iwh,
                                                  NFKM_SlotInfo *s,
                                                  const M_Hash *pp,
                                                  int *left
);
  • NFKM_InitWorldHandle iwh is the handle for Security World initialization returned by NFKM_initworld_begin.

  • NFKM_SlotInfo *s is a pointer to the slot containing the admin card

  • const M_Hash *pp is a pointer to the passphrase for the card

  • int *left is the address to store number of cards remaining.

NFKM_initworld_setinitmoduleparams

Configures the parameters for module initialization at the end of the world initialization.

M_Status NFKM_initworld_setinitmoduleparams(
                                                            NFKM_InitWorldHandle iwh,
                                                            const NFKM_InitModuleParams *imp
);
  • NFKM_InitWorldHandle iwh is the handle for Security World initialization returned by NFKM_initworld_begin.

  • const NFKM_InitModuleParams *imp is a pointer to the module initialization params.

NFKM_loadadminkeys_*

NFKM_loadadminkeys_begin

Initializes an operation to load administrator keys. Initially, no tokens are selected for loading. The following diagram illustrates the paths through the NFKM_loadadminkeys process:

devref1 7
M_Status NFKM_loadadminkeys_begin(
                                               NFast_AppHandle app,
                                               NFastApp_Connection conn,
                                               NFKM_LoadAdminKeysHandle *lakh,
                                               const NFKM_ModuleInfo *m,
                                               struct NFast_Call_Context *cc
);
  • NFKM_LoadAdminKeysHandle *lakh is a pointer to the address to which the function writes a handle for this operation.

  • const NFKM_ModuleInfo *m is a pointer to the module on which you wish to load the keys.

NFKM_loadadminkeys_done

Frees a key loading context. Any keys and tokens remaining owned by the context are destroyed.

void NFKM_loadadminkeys_done(
                                         NFKM_LoadAdminKeysHandle lakh
);
  • NFKM_LoadAdminKeysHandle lakh is the handle returned by NFKM_loadadminkeys_begin

NFKM_loadadminkeys_{get,steal}{key,token}

These are convenience functions which offer slightly simpler interfaces than NFKM_loadadminkeys_getobjects.

The steal functions set the NFKM_LAKF_STEAL flag, which the get functions do not; the key functions load keys whereas the token functions fetch logical tokens. See NFKM_loadadminkeys_getobjects for full details about the behavior of these functions.

M_Status NFKM_loadadminkeys_getkey(
                                              NFKM_LoadAdminKeysHandle lakh,
                                              int i,
                                              M_KeyID *k
);
M_Status NFKM_loadadminkeys_stealkey(
                                              NFKM_LoadAdminKeysHandle lakh,
                                              int i,
                                              M_KeyID *k
);
M_Status NFKM_loadadminkeys_gettoken(
                                              NFKM_LoadAdminKeysHandle lakh,
                                              int i,
                                              M_KeyID *k
);
M_Status NFKM_loadadminkeys_stealtoken(
                                              NFKM_LoadAdminKeysHandle lakh,
                                              int i,
                                              M_KeyID *k
);
  • NFKM_LoadAdminKeysHandle lakh is the handle returned by NFKM_loadadminkeys_begin

  • int i is the label for the key or token

  • M_KeyID *k is a pointer to the address to store the keyid

A key cannot be loaded once its logical token has been stolen. Therefore, if you want to steal a key and its token, you must steal the key first.

NFKM_loadadminkeys_getobjects

Extracts objects from the admin keys context.

M_Status NFKM_loadadminkeys_getobjects(
                                                    NFKM_LoadAdminKeysHandle lakh,
                                                    M_KeyID *v,
                                                    const int *v_k,
                                                    const int *v_lt,
                                                    unsigned f
);
  • NFKM_LoadAdminKeysHandle lakh is the handle returned by NFKM_loadadminkeys_begin

  • M_KeyID *v is a pointer to the output vector of keyids

  • const int *v_k is a vector of key labels

  • const int *v_lt is a vector of token labels

  • unsigned f is a bitmap of flags

Extracts objects from the admin keys context. Logical tokens must have been loaded using the selecttokens, loadtokens and nextcard interface; keys must have their protecting logical token loaded already. The KeyIDs for the objects are stored in the array v in the order of their labels in the v_k and v_lt vectors, keys first. The label vectors are terminated by an entry with the value -1. Either v_k or v_lt (or both) may be null to indicate that no objects of that type should be loaded.

Usually, the context retains ownership of the objects extracted: the objects will remain available to other callers, and will be Destroyed when the context is freed. If the flag NFKM_LAKF_STEAL is set in f, the context will forget about the object; it will not be available to subsequent callers, nor be Destroyed automatically.

Stealing a logical token will prevent keys from being loaded from blobs until that token is reloaded. However, note that keys which have already been loaded but not stolen will remain available.

As an example, consider the case where LTR has been loaded. Two calls are made to getobjects: one which fetches KRE, and a second which steals the token LTR. It is no longer possible to get KRA (because LTR is now unavailable), but further requests to get KRE will be honoured.

If an error occurs, the contents of the vector v are unspecified, and no objects will have been stolen. However, some of the requested keys may have been loaded.

NFKM_loadadminkeys_loadtokens

Starts loading the necessary tokens. It might be possible that they’re all loaded already, in which case *left is reset to zero on exit.

M_Status NFKM_loadadminkeys_loadtokens(
                                                   NFKM_LoadAdminKeysHandle lakh,
                                                   int *left
);
  • NFKM_LoadAdminKeysHandle lakh is the handle returned by NFKM_loadadminkeys_begin

  • int *left is the address at which to store the number of cards remaining.

NFKM_loadadminkeys_nextcard

Reads an admin card.

M_Status NFKM_loadadminkeys_nextcard(
                                                 NFKM_LoadAdminKeysHandle lakh,
                                                 const NFKM_SlotInfo *s,
                                                 const M_Hash *pp, int *left
);
  • NFKM_LoadAdminKeysHandle lakh is the handle returned by NFKM_loadadminkeys_begin

  • const NFKM_SlotInfo *s is a pointer to slot to read

  • const M_Hash *pp is a pointer to passphrase hash, or NULL if the card has no passphrase

  • int *left is the address at which to store the number of cards remaining.

NFKM_loadadminkeys_selecttoken

Selects a single token to be loaded.

M_Status NFKM_loadadminkeys_selecttokens(
                                                     NFKM_LoadAdminKeysHandle lakh,
                                                     int k
);
  • NFKM_LoadAdminKeysHandle lakh is the handle returned by NFKM_loadadminkeys_begin

  • int *k is a key or token label. A key label requests that the token protecting that key be loaded.

NFKM_loadadminkeys_selecttokens

Selects a collection of tokens to be loaded.

M_Status NFKM_loadadminkeys_selecttokens(
                                                     NFKM_LoadAdminKeysHandle lakh,
                                                     const int *k
);
  • NFKM_LoadAdminKeysHandle lakh is the handle returned by NFKM_loadadminkeys_begin

  • const int *k is an array of key or token labels

The array is terminated by an entry containing the value -1. Each entry may be either a key or token label. A key label requests that the token protecting that key be loaded.

NFKM_loadadminkeys_whichtokens

Discovers which logical tokens will be read in the next or current loadtokens operation.

NFKM_ShareFlag NFKM_loadadminkeys_whichtokens(
                                                         NFKM_LoadAdminKeysHandle lakh
);
  • NFKM_LoadAdminKeysHandle lakh is the handle returned by NFKM_loadadminkeys_begin

Returns a bitmap of logical tokens to be loaded.

NFKM_loadcardset_*

NFKM_loadcardset_abort

This function aborts the loading of a card set:

void NFKM_loadcardset_abort(
                                        NFKM_LoadCSHandle state
);

NFKM_loadcardset_begin

Use the NFKM_getinfo call to get the current state before using any other call that relies on the data in the NFKM_SlotInfo structure being up to date.

This function prepares to load a card set. The following diagram illustrates the paths through the NFKM_loadcardset process:

devref1 8
M_Status NFKM_loadcardset_begin(
                                            NFast_AppHandle app,
                                            NFastApp_Connection conn,
                                            const NFKM_ModuleInfo *module,
                                            const NFKM_CardSet *cardset,
                                            NFKM_LoadCSHandle *state_r,
                                            struct NFast_Call_Context *cctx
);

NFKM_loadcardset_done

This function completes the loading of a card set:

M_Status NFKM_loadcardset_done(
                                            NFKM_LoadCSHandle state,
                                            M_KeyID *logtokid_r
);

NFKM_loadcardset_nextcard

Use the NFKM_getinfo call to get the current state before using any other call that relies on the data in the NFKM_SlotInfo structure being up to date.

This function attempts to load the next card in a card set:

M_Status NFKM_loadcardset_nextcard(
                                                NFKM_LoadCSHandle state,
                                                const NFKM_SlotInfo *slot,
                                                const M_Hash *pp,
                                                int *sharesleft_r,
                                                struct NFast_Call_Context *cctx
);

It returns Status_OK if the card was loaded successfully. Otherwise, in the event of an error, the return value will be TokenIOError, PhysTokenNotPresent, DecryptFailed, or potentially something else in the event of an unrecoverable error. After any error, even a recoverable one, *sharesleft_r is not changed.

NFKM_loadworld_*

NFKM_loadworld_abort

Destroys a Security World loading context.

void NFKM_loadworld_abort(
                                      NFKM_LoadWorldHandle lwh
);
  • NFKM_LoadWorldHandle lwh is the handle for the Security World to be loaded returned by NFKM_loadworld_begin.

NFKM_loadworld_begin

Initializes an operation to program a module with an existing Security World. The following diagram illustrates the paths through the NFKM_loadworld process:

devref1 9
M_Status NFKM_loadworld_begin(
                                          NFast_AppHandle app,
                                          NFastApp_Connection conn,
                                          NFKM_LoadWorldHandle *lwh,
                                          const NFKM_ModuleInfo *m,
                                          struct NFast_Call_Context *cc
);
  • NFKM_LoadWorldHandle *lwh is a pointer to the address of handle to fill in

  • const NFKM_ModuleInfo *m is a pointer to the module to be initialized

If this function fails, nothing will have been allocated and no further action need be taken; if it succeeds, the handle returned must be freed by calling NFKM_loadworld_done or NFKM_loadworld_abort.

As with initializing new Security Worlds, it will help if you call NFKM_getinfo again after this function.

NFKM_loadworld_done

Finishes Security World loading.

M_Status NFKM_loadworld_done(
                                          NFKM_LoadWorldHandle lwh
);
  • NFKM_LoadWorldHandle lwh is the handle for the Security World to be loaded returned by NFKM_loadworld_begin.

If this function succeeds, the handle will have been freed; if it fails, you must still call NFKM_loadworld_abort.

NFKM_loadworld_nextcard

Reads an administrator card.

M_Status NFKM_loadworld_nextcard(
                                             NFKM_LoadWorldHandle lwh,
                                             const NFKM_SlotInfo *s,
                                             const M_Hash *pp, int *left
);
  • NFKM_LoadWorldHandle lwh is the handle for the Security World to be loaded returned by NFKM_loadworld_begin.

  • const NFKM_SlotInfo *s is a pointer to the slot containing the admin card

  • const M_Hash *pp is a pointer to the passphrase for the card

  • int *left is a pointer to the address to store number of cards remaining

NFKM_loadworld_setinitmoduleparams

Configures the parameters for module initialization at the end of the world initialization.

M_Status NFKM_loadworld_setinitmoduleparams(
                                                        NFKM_LoadWorldHandle lwh,
                                                        const NFKM_InitModuleParams *imp
);
  • NFKM_LoadWorldHandle lwh is the handle for the Security World to be loaded returned by NFKM_loadworld_begin

  • const NFKM_InitModuleParams *imp is a pointer to the module initialization parameters.

NFKM_makecardset_*

NFKM_makecardset_abort

This function aborts the creation of a card set:

void NFKM_makecardset_abort(
                                        NFKM_MakeCSHandle state
);

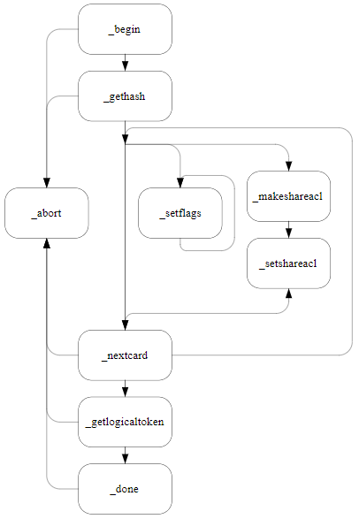
NFKM_makecardset_begin

This function prepares to make a new card set. The following diagram illustrates the paths through the NFKM_makecardset:

devref1 10
NFKM_makecardset_setflags, NFKM_makecardset_makeshareacl or NFKM_makecardset_setshareacl are not recommended for normal use
Use the NFKM_getinfo call to get the current state before using any other call that relies on the data in the NFKM_SlotInfo structure being up to date.
M_Status NFKM_makecardset_begin(
                                            NFast_AppHandle app,
                                            NFastApp_Connection conn,
                                            const NFKM_ModuleInfo *module,
                                            NFKM_MakeCSHandle *state_r,
                                            const char *name,
                                            int n,
                                            int k,
                                            M_Word flags,
                                            int timeout,
                                            NFKM_FIPS140AuthHandle fips140auth,
                                            struct NFast_Call_Context *cctx
);
  • const NFKM_ModuleInfo *module is a pointer to the module to use to make the card set

  • NFKM_MakeCSHandle *state_r is a pointer to the card set state.

typedef struct NFKM_MakeCSState
*NFKM_MakeCSHandle;
  • const char *name is the name to use for this card set.

  • int n is the total number of cards in the set

  • int k is the quorum, the number of cards that must be read to recreate the logical token.

  • M_Word flags a flags word, the following flag is defined:

NFKM_SAF_REMOTE 1u /*Allow remote reading of shares */
  • int timeout is the time out for the card set or 0 for no time out. This is the time in seconds from the loading of the card set after which the module will destroy the logical tokens protected by the card set.

NFKM_FIPS140AuthHandle fips140auth is only required in FIPS 140 Level 3 Security Worlds.

NFKM_makecardset_done

This function completes the creation of a card set:

M_Status NFKM_makecardset_done(
                                            NFKM_MakeCSHandle state,
                                            NFKM_CardSetIdent *ident_r,
                                            NFKM_FIPS140AuthHandle fips140auth
);

NFKM_makecardset_gethash

The functions fetches the identifying hash for cards created by this makecardset job.

void NFKM_makecardset_gethash(
                                            NFKM_MakeCSHandle mch,
                                            M_Hash *hh
);

NFKM_makecardset_getlogicaltoken

Fetches the logical token id for a card set which has been written.

M_Status NFKM_makecardset_getlogicaltoken(
                                                      NFKM_MakeCSHandle mch,
                                                      M_KeyID *ltid,
                                                      unsigned f
);
#define NFKM_MCF_STEAL 1u

Only call this function after NFKM_makecardset_nextcard says there are no shares left.

If you set NFKM_MCF_STEAL in f then you get to keep the logical token id and NFKM_makecardset_done won’t destroy it.

NFKM_makecardset_makeshareacl

Constructs a share ACL.

M_Status NFKM_makecardset_makeshareacl(
                                                   NFKM_MakeCSHandle mch,
                                                   M_Word f,
                                                   M_ACL *acl
);

Dispose of the ACL using NFastApp_FreeACL when you’ve finished.

NFKM_makecardset_nextcard

Use the NFKM_getinfo call to get the current state before using any other call that relies on the data in the NFKM_SlotInfo structure being up to date.

This function writes the next card in a new card set:

M_Status NFKM_makecardset_nextcard(
                                                NFKM_MakeCSHandle state,
                                                const char *name,
                                                NFKM_SlotInfo *slot,
                                                const M_Hash *pp,
                                                int *sharesleft_r,
                                                NFKM_FIPS140AuthHandle fips140auth
);

It returns values and semantics as for NFKM_loadcardset_nextcard.

The per-card name must be NULL for n=1 card sets, and non-NULL for all other card sets.

NFKM_makecardset_setflags

M_Word NFKM_makecardset_setflags(
                                             NFKM_MakeCSHandle mch,
                                             M_Word bic,
                                             M_Word xor
);

Returns the current flags; then clears the bits in bic and toggles the bits in xor.

The flags wanted are the Card_flags_* ones.

It is best to avoid using this function; instead, pass appropriate CardSet_flags_ to NFKM_makecardset_begin and it will automatically set appropriate share flags.

NFKM_makecardset_setshareacl

Sets the ACL to be set on subsequent shares of this card set.

void NFKM_makecardset_setshareacl(
                                             NFKM_MakeCSHandle mch,
                                             M_ACL *acl
);

The ACL is not copied: the pointer must remain valid. The initial state is that no ACL is set for shares; to return to this state, pass a null pointer.

It is best to avoid using this function; instead, pass appropriate CardSet_flags_ to NFKM_makecardset_begin and it will construct and use an appropriate ACL.

NFKM_newkey_*

NFKM_newkey_makeacl

This function creates the ACL for a new key:

M_Status NFKM_newkey_makeacl(
                                         NFast_AppHandle app,
                                         NFastApp_Connection conn,
                                         const NFKM_WorldInfo *world
                                         const NFKM_CardSet *cardset
                                         M_Word flags,
                                         M_Word opperms_base,
                                         M_Word opperms_maskout,
                                         M_ACL *acl
                                         struct NFast_Call_Context *cctx
);
  1. const NFKM_WorldInfo *world must be non-NULL.

  2. const NFKM_CardSet *cardset must be NULL for module-only protection, or non-NULL for Operator Card Set protection.

  3. The following flags are defined:

    1. NFKM_NKF_IKWID

      If this flag is set, NFKM_makeacl does not perform its standard checks. This lets you create keys with esoteric ACLs. IKWID stands for 'I know what I’m doing'. You should not set this flag unless you are sure this is true.

    2. NFKM_NKF_NVMemBlob

      If this flag is set, NFKM_makeacl creates an NVRAM key blob, using the standard ACL options.

    3. NFKM_NKF_NVMemBlobX

      If this flag is set, NFKM_makeacl creates an NVRAM key blob, using the extended options.

    4. NFKM_NKF_PerAuthUseLimit

      If this flag is set, NFKM_makeacl creates an ACL with a per auth use limit.

    5. NFKM_NKF_Protection_mask

    6. NFKM_NKF_ProtectionCardSet

    7. NFKM_NKF_ProtectionModule

      It is not necessary to set this flag in conjunction with NFKM_makeacl or NFKM_makeblobs.

    8. NFKM_NKF_ProtectionNoKey

      This flag can be used when generating only public keys.

    9. NFKM_NKF_ProtectionUnknown

      It is not necessary to set this flag in conjunction with NFKM_makeacl or NFKM_makeblobs.

    10. NFKM_NKF_PublicKey

      If this flag is set, NFKM_makeacl creates the ACL for the public half of a key.

    11. NFKM_NKF_Recovery_mask

    12. NFKM_NKF_RecoveryDefault, NFKM_NKF_RecoveryRequired, NFKM_NKF_RecoveryDisabled, NFKM_NKF_RecoveryForbidden

      If any of these flags are returned by NFKM_findkey, it indicates that recovery is enabled.

      Result for a new key if the Security World has recovery: enabled disabled

      NFKM_NKF_RecoveryDefault

      enabled

      disabled

      NFKM_NKF_RecoveryRequired

      enabled

      InvalidACL

      NFKM_NKF_RecoveryDisabled

      disabled

      disabled

      NFKM_NKF_RecoveryForbidden

      InvalidACL

      disabled

    13. NFKM_NKF_RecoveryNoKey

      If this flag is returned by NFKM_findkey, it indicates that there is no private key.

    14. NFKM_NKF_RecoveryUnknown

      If this flag is returned by NFKM_findkey, it indicates that recovery is unknown.

    15. NFKM_NKF_SEEAppKey

      If this flag is set, NFKM_makeacl creates an ACL with a certifier for a SEE World. It has been superseded by NFKM_NKF_SEEAppKeyHashAndMech.

    16. NFKM_NKF_SEEAppKeyHashAndMech

      If this flag is set, NFKM_makeacl creates an ACL with a certifier for a SEE World specifying the key hash and signing mechanism.

    17. NFKM_NKF_TimeLimit

      If this flag is set, NFKM_makeacl creates an ACL with a time limit.

    18. NFKM_NKF_HasCertificate

  4. M_ACL *acl —the ACL will be overwritten and, therefore, should not contain any pointers to memory that has been operated on by malloc.

    Set to have oppermissions values like _Sign, _Decrypt,_UseAsBlobKey, _UseAsCertificate, or similar. In many cases, you can set oppermissions to be one or more of the following macros, depending on the capabilities of the key:

    • NFKM_DEFOPPERMS_SIGN

    • NFKM_DEFOPPERMS_VERIFY

    • NFKM_DEFOPPERMS_ENCRYPT

    • NFKM_DEFOPPERMS_DECRYPT

    You can also use some combination of those macros for keys that can do both, such as RSA and symmetric keys:

    #define NFKM_DEFOPPERMS_SIGN
    (Act_OpPermissions_Details_perms_Sign|Act_OpPermissions_Details_perms_UseAsCertificate
    |Act_OpPermissions_Details_perms_SignModuleCert)
    #define NFKM_DEFOPPERMS_VERIFY (Act_OpPermissions_Details_perms_Verify)
    #define NFKM_DEFOPPERMS_ENCRYPT
    (Act_OpPermissions_Details_perms_Encrypt|Act_OpPermissions_Details_perms_UseAsBlobKey)
    #define NFKM_DEFOPPERMS_DECRYPT
    (Act_OpPermissions_Details_perms_Decrypt|Act_OpPermissions_Details_perms_UseAsBlobKey)

    If you wish to modify the default ACL, you may do so after calling this function. In such a case, the ACL will be allocated dynamically.

    The Protection flags either must be Unknown or they must be NFKM_Module or NFKM_CardSet and correspond to whether cardset is non-NULL. In any case, NFKM_CardSet determines the protection.

    You must free the ACL at some point, either by using NFastApp_FreeACL or, if the ACL was part of a command, as part of a call to NFastApp_Free_Command.

NFKM_newkey_makeaclx

This is an alternative to NFKM_newkey_makeacl which enables you to define more complex ACLs by defining input in the NFKM_MakeACLParams structures.

M_Status NFKM_newkey_makeaclx(
                                          NFast_AppHandle app,
                                          NFastApp_Connection conn,
                                          const NFKM_WorldInfo *w,
                                          const NFKM_MakeACLParams *map,
                                          M_ACL *acl,
                                          struct NFast_Call_Context *cc
);
typedef struct NFKM_MakeACLParams {
M_Word f;
M_Word op_base, op_bic;
const NFKM_CardSet *cs;
const M_Hash *seeinteg;                       SEEAppKey
M_Word timelimit;                             TimeLimit
const M_KeyHashAndMech *seeintegkham;         SEEAppKeyHashAndMech
M_Word pa_uselimit;                           PerAuthUseLimit
NFKM_FIPS140AuthHandle fips;                  NVMemBlob, maybe others later
const M_Hash *hknvacl;                        NVMemBlobX
} NFKM_MakeACLParams;

The values for NFKM_WorldInfo and NFKM_CardSet are the same as for NFKM_newkeymakeacl.

If you are creating a key for a SEE application, specify the application signing key using a M_KeyHashAndMech. Use of an M_Hash is deprecated.

NFKM_newkey_makeblobs

This function creates the working and recovery blobs for a newly generated key:

M_Status NFKM_newkey_makeblobs(
                                           NFast_AppHandle app,
                                           const NFKM_WorldInfo *world,
                                           M_KeyID privatekey,
                                           M_KeyID publickey,
                                           const NFKM_CardSet *cardset,
                                           M_KeyID logtokenid,
                                           M_Word flags,
                                           NFKM_Key *newkeydata_io,
                                           struct NFast_Call_Context *cctx
);
  • world must be non-NULL.

  • One or both of privatekey and publickey may be 0 if only one-half, or possibly even neither, is to be recorded. If the key is a symmetric key, supply it as privatekey.

  • cardset and logtokenid must be set consistently; either both must be NULL or both must be non-NULL, depending on whether cardset was 0 in NFKM_makeacl.

  • flags should be as in NFKM_makeacl for the private half (_PublicKey must not be specified).

This call overwrites the previous contents of newkeydata_io members privblob, -pubblob and privblobrecov, so these should not contain pointers to any memory that has been operated on by malloc. This call also fills in the hash member. It does not change the other members, which must be set appropriately before the caller uses NFKM_recordkey.

NFKM_newkey_makeblobsx

This function creates the working and recovery blobs for a newly generated key— it offers more functionality than NFKM_newkey_makeblobs as you can specify details for the blobs in a parameters structure. In particular it may be used to create a key blob stored in NVRAM.

M_Status NFKM_newkey_makeblobsx(
                                           NFast_AppHandle app,
                                           NFastApp_Connection conn,
                                           const NFKM_WorldInfo *w,
                                           const NFKM_MakeBlobsParams *mbp,
                                           NFKM_Key *k,
                                           struct NFast_Call_Context *cc
);
typedef struct NFKM_MakeBlobsParams {
M_Word f;
M_KeyID kpriv, kpub, lt;
const NFKM_CardSet *cs;
NFKM_FIPS140AuthHandle fips;               NVMemBlob, maybe others later
M_KeyID knv;                               NVMemBlob[X]
M_KeyID knvacl;                            NVMemBlobX
} NFKM_MakeBlobsParams;

NFKM_newkey_writecert

Sets up the key generation certificate information for a new key.

M_Status NFKM_newkey_writecert(
                                           NFast_AppHandle app,
                                           NFastApp_Connection conn,
                                           const NFKM_ModuleInfo *m,
                                           M_KeyID kpriv,
                                           M_ModuleCert *mc,
                                           NFKM_Key *k,
                                           struct NFast_Call_Context *cctx
);

The argument mc should be the key generation certificate for a symmetric or private key.

To free the data stored in the Key structure, call NFKM_freecert.

NFKM_operatorcard_changepp

This function has been superseded by the NFKM_changepp function, see NFKM_changepp.

This function changes the passphrase on an operator card:

M_Status NFKM_operatorcard_changepp(
                                           NFast_AppHandle app,
                                           NFastApp_Connection conn,
                                           const NFKM_SlotInfo *slot,
                                           const M_Hash *oldpp,
                                           const M_Hash *newpp,
                                           struct NFast_Call_Context *cctx
);

Either oldpp or newpp may be NULL to indicate the absence of a passphrase.

NFKM_operatorcard_checkpp

This function has been superseded by the NFKM_checkpp function, see NFKM_checkpp.

This function checks the passphrase on an operator card:

M_Status NFKM_operatorcard_checkpp(
                                           NFast_AppHandle app,
                                           NFastApp_Connection conn,
                                           const NFKM_SlotInfo *slot,
                                           const M_Hash *pp,
                                           struct NFast_Call_Context *cctx
);

pp may be NULL to indicate the absence of a passphrase.

NFKM_recordkey

This function writes the key blobs to the kmdata area of the host computer’s hard disk:

M_Status NFKM_recordkey(
                                           NFast_AppHandle app,
                                           NFKM_Key *key,
                                           struct NFast_Call_Context *cctx
);

NFKM_recordkey does not take over any of the memory in the key. Whether the key is module protected, smart-card protected, or has some other kind of protection is inferred from the privblob details.

The NFKM_Key block should be cleared to all-bits-zero before use. If you use any advanced features, set the version field (member v) to the correct value before calling recordkey.

NFKM_recordkeys

NFKM_recordkeys does the same job as NFKM_recordkey for multiple keys.

M_Status NFKM_recordkeys(
                                     NFast_AppHandle app,
                                     NFKM_Key **k,
                                     size_t n,
                                     struct NFast_Call_Context *cc
);

Either all the keys are written or none are.

NFKM_replaceacs_*

NFKM_replaceacs_abort

Destroys an admin card replacement context.

void NFKM_replaceacs_abort(
                                     NFKM_ReplaceACSHandle rah
);

NFKM_ReplaceACSHandle rah is the job handle returned by NFKM_replaceacs_begin

NFKM_replaceacs_begin

Starts a job to replace the Administrator Card Set. The following diagram illustrates the paths through the NFKM_replaceacs process:

devref1 11
M_Status NFKM_replaceacs_begin(
                                          NFast_AppHandle app,
                                          NFastApp_Connection conn,
                                          NFKM_ReplaceACSHandle *rah,
                                          const NFKM_ModuleInfo *m,
                                          struct NFast_Call_Context *cc
);
  • NFKM_ReplaceACSHandle *rah is a pointer to the address to which the function will write the job handle

  • const NFKM_ModuleInfo *m is a pointer to the module to use for the transfer

If this function fails, there is nothing else to do; if it succeeds, you must either go all the way through NFKM_replaceacs_done or call NFKM_replaceacs_abort to throw away all of the state.

NFKM_replaceacs_done

Wraps up an admin card replacement job.

M_Status NFKM_replaceacs_done(
                                        NFKM_ReplaceACSHandle rah
);
  • NFKM_ReplaceACSHandle rah is the job handle returned by NFKM_replaceacs_begin

NFKM_replaceacs_gethash

Fetches the identifying hash for new administrator cards created by this job.

void NFKM_replaceacs_gethash(
                                        NFKM_ReplaceACSHandle rah,
                                        M_Hash *hh
);
  • NFKM_ReplaceACSHandle rah is the job handle returned by NFKM_replaceacs_begin

  • M_Hash *hh is a pointer to the address to write the hash

NFKM_replaceacs_middle

Does the work in the middle of an admin card set replacement job.

M_Status NFKM_replaceacs_middle(
                                           NFKM_ReplaceACSHandle rah
);

NFKM_ReplaceACSHandle rah is the job handle returned by NFKM_replaceacs_begin

NFKM_replaceacs_preflightcheck

Verifies that a replaceacs operation is safe.

int NFKM_replaceacs_preflightcheck(
                                              NFast_AppHandle app,
                                              const NFKM_WorldInfo *w,
                                              int *unsafe,
                                              struct NFast_Call_Context *cc
);
  • NFKM_ReplaceACSHandle rah is the job handle returned by NFKM_replaceacs_begin

  • const NFKM_WorldInfo *w is a pointer to the world information

  • int *unsafe is cleared if safe, nonzero if not

If the operation is safe, *unsafe is cleared; otherwise it will contain a nonzero value. Later, this might explain in more detail what the problem is. Currently, the only check is for world file entries which aren’t understood (and therefore might be blobs of keys which would need to be replaced).

NFKM_replaceacs_readcard

Reads an administrator card, with a view to replacing it.

M_Status NFKM_replaceacs_readcard(
                                              NFKM_ReplaceACSHandle rah,
                                              const NFKM_SlotInfo *s,
                                              const M_Hash *pp,
                                              int *left
);
  • NFKM_ReplaceACSHandle rah is the job handle returned by NFKM_replaceacs_begin

  • const NFKM_SlotInfo *s is a pointer to the slot containing the admin card

  • const M_Hash *pp is a pointer to the passphrase hash for the card

  • int *left is a pointer to the address to store number of cards remaining

NFKM_replaceacs_writecard

Writes a replacement administrator card.

M_Status NFKM_replaceacs_writecard(
                                             NFKM_ReplaceACSHandle rah,
                                             NFKM_SlotInfo *s, const M_Hash *pp,
                                             int *left
);
  • NFKM_ReplaceACSHandle rah is the job handle returned by NFKM_replaceacs_begin

  • NFKM_SlotInfo *s is a pointer to the slot containing admin card

  • const M_Hash *pp is a pointer to the passphrase hash for the card

  • int *left is a pointer to the address to store number of cards remaining